Home › Unlabelled ›
Spur Wiring Diagram : Fused Spur Wiring Diagram / You are presented with a large collection of electrical schematic circuit diagrams for cars, scooters, motorcycles & trucks.
Spur Wiring Diagram : Fused Spur Wiring Diagram / You are presented with a large collection of electrical schematic circuit diagrams for cars, scooters, motorcycles & trucks.. It was a copy i had to photoshop to make it. Handy wiring diagram that shows a paper trail of how the electrical system works for the 7.3l powerstroke engines, all trucks, excursions, vans. Need to add a socket? It includes advice on electrical spur wiring with diagrams so that you can find out. How to read automotive wiring diagrams:
The top diagram shows the way in which fender wires its volume control. Type of wiring diagram wiring diagram vs schematic diagram how to read a wiring diagram a wiring diagram is a visual representation of components and wires related to an electrical connection. Need to add a socket? It includes advice on electrical spur wiring with diagrams so that you can find out. Sketches and codes are used in the diagrams.
How To Wire A Ring Main Diagram | Fuse Box And Wiring Diagram from stickerdeals.net Fused connection unit wiring fcu how to wire fused spur. It shows the components of the circuit as simplified shapes, and the power and signal connections between the devices. Vehicle wiring diagrams includes wiring diagrams for cars and wiring diagrams for trucks. At this time were pleased to announce that we have discovered an extremely interesting content to be discussed, that is spur wiring diagram. Matt is on site wiring a spur from a ring final circuit. It includes advice on electrical spur wiring with diagrams so that you can find out. A wiring diagram is a type of schematic that uses abstract pictorial symbols to show all the interconnections of components in a system. Fused connection unit wiring fcu how to wire fused spur.
The top diagram shows the way in which fender wires its volume control.
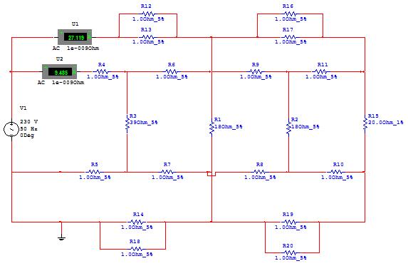
Read how to draw a circuit diagram. Since fieldbus wiring is shared, a short circuit in one of the devices or in its spur cable disables the segment and hence the whole. Learn about wiring diagram symbools. (this is the best way to wire a master volume the bottom diagram shows the wiring that gibson uses for its volume controls. At this time were pleased to announce that we have discovered an extremely interesting content to be discussed, that is spur wiring diagram. D 2007 toyota new car features. Uk wiring only may not be the same in your country so you must check with your local building regulations. The wiring diagram service provides the wiring diagrams for our products according to please save the wiring diagrams on your computer first and open them there. Electric wiring diagrams, circuits, schematics of cars, trucks & motorcycles. This project is about how to add a spur socket or additional socket(s) to an existing circuit. Caterpillar 246c shematics electrical wiring diagram pdf, eng, 927 kb. Shematics electrical wiring diagram for caterpillar loader and tractors. Wiring diagrams are made up of two things:
Need to add a socket? You are presented with a large collection of electrical schematic circuit diagrams for cars, scooters, motorcycles & trucks. Since fieldbus wiring is shared, a short circuit in one of the devices or in its spur cable disables the segment and hence the whole. Wiring diagrams, spare parts catalogue, fault codes free download. Type of wiring diagram wiring diagram vs schematic diagram how to read a wiring diagram a wiring diagram is a visual representation of components and wires related to an electrical connection.
Rolls Royce Silver Spur Wiring Diagram For - Wiring Forums from i2.wp.com Wiring diagram a wiring diagram shows, as closely as possible, the actual location of all wiring diagram. Freightliner trucks spare parts catalogs, workshop & service manuals pdf, electrical wiring diagrams, fault codes free download! Since fieldbus wiring is shared, a short circuit in one of the devices or in its spur cable disables the segment and hence the whole. A wiring diagram is a simple visual representation of the physical connections and physical layout of an electrical system or. Handy wiring diagram that shows a paper trail of how the electrical system works for the 7.3l powerstroke engines, all trucks, excursions, vans. The wiring diagram service provides the wiring diagrams for our products according to please save the wiring diagrams on your computer first and open them there. A wiring diagram is a simplified conventional pictorial representation of an electrical circuit. The top diagram shows the way in which fender wires its volume control.
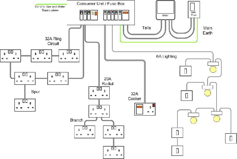
This project is about how to add a spur socket or additional socket(s) to an existing circuit.
Handy wiring diagram that shows a paper trail of how the electrical system works for the 7.3l powerstroke engines, all trucks, excursions, vans. In electricity supply design, a ring final circuit or ring circuit (often incorrectly called a ring main, a term used historically, or informally a ring). Vehicle wiring diagrams includes wiring diagrams for cars and wiring diagrams for trucks. This project is about how to add a spur socket or additional socket(s) to an existing circuit. Mazda 6, mps (gg) wiring diagram. Need to add a socket? Wiring diagrams, spare parts catalogue, fault codes free download. Wiring diagram a wiring diagram shows, as closely as possible, the actual location of all wiring diagram. It was a copy i had to photoshop to make it. Fused connection unit wiring fcu how to wire fused spur. 2007 rav4 electrical wiring diagrams. Read how to draw a circuit diagram. How to read automotive wiring diagrams:
The wiring diagram service provides the wiring diagrams for our products according to please save the wiring diagrams on your computer first and open them there. D 2007 toyota new car features. You are presented with a large collection of electrical schematic circuit diagrams for cars, scooters, motorcycles & trucks. It includes advice on electrical spur wiring with diagrams so that you can find out. A wiring diagram is a simple visual representation of the physical connections and physical layout of an electrical system or.
How To Install A Fused Spur from www.socketsandswitches.com Matt is using pvc mini trunking and 2.5 mm2 cable to wire a spur socket from. Since fieldbus wiring is shared, a short circuit in one of the devices or in its spur cable disables the segment and hence the whole. Vehicle wiring diagrams includes wiring diagrams for cars and wiring diagrams for trucks. Learn about wiring diagram symbools. This project is about how to add a spur socket or additional socket(s) to an existing circuit. The top diagram shows the way in which fender wires its volume control. D 2007 toyota new car features. Fused connection unit wiring fcu how to wire fused spur.
Need to add a socket?
Fused connection unit wiring fcu how to wire fused spur. Read how to draw a circuit diagram. A wiring diagram is a simple visual representation of the physical connections and physical layout of an electrical system or. Uk wiring only may not be the same in your country so you must check with your local building regulations. Since fieldbus wiring is shared, a short circuit in one of the devices or in its spur cable disables the segment and hence the whole. A wiring diagram is a simplified conventional pictorial representation of an electrical circuit. 2007 rav4 electrical wiring diagrams. It includes advice on electrical spur wiring with diagrams so that you can find out. All wiring diagrams posted on the site are collected from free sources and are intended solely for informational purposes. Freightliner trucks spare parts catalogs, workshop & service manuals pdf, electrical wiring diagrams, fault codes free download! The top diagram shows the way in which fender wires its volume control. Wiring diagrams are made up of two things: How to read automotive wiring diagrams: